网站首页
关于我们
企业简介
合作客户
产品中心
AC-DC Converters
Linear/LDO Regulators
Voltage References
解决方案
资料下载
新闻中心
新闻资讯
媒体报道
联系我们
中文简体
English
网站首页
关于我们
企业简介
合作客户
产品中心
AC-DC Converters
Linear/LDO Regulators
Voltage References
解决方案
资料下载
新闻中心
新闻资讯
媒体报道
联系我们
中文简体
English
助力企业 成就未来
Helping Enterprises Achieve the Future
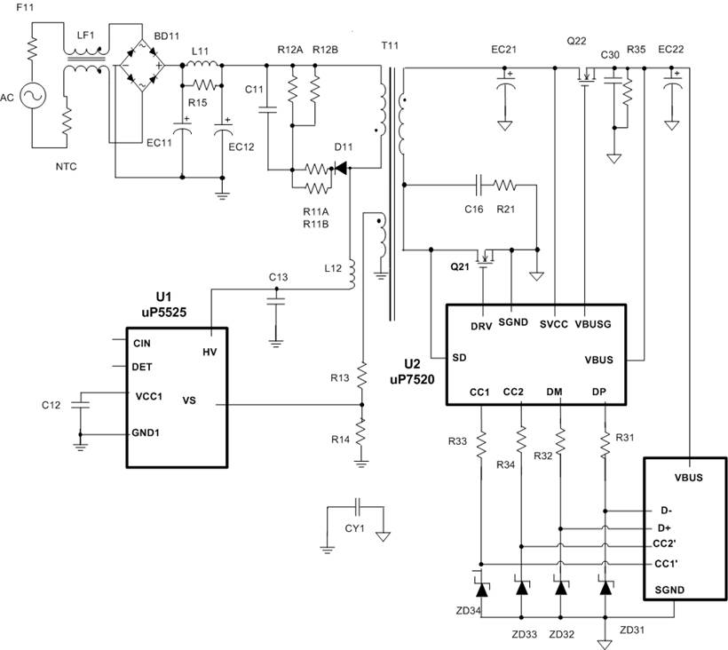
芯熠微小家电电源解决方案
作者: vca14671335
发布于: 2023-09-08 10:36
阅读:
172
分享
推荐文章
单口充多口充方案
2025-01-08
uP-GaN Solution vs Competitors
2024-02-28
标准线性产品解决方案
2023-09-08